2570 kWh energieopslagsysteem op batterijen in containers

2570 kWh energieopslagsysteem op batterijen in containers

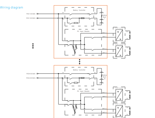
Een gecontaineriseerd batterij-energieopslagsysteem is een geïntegreerde oplossing die batterijmodules, een energiebeheersysteem (EMS), een batterijbeheersysteem (BMS), een thermisch beheersysteem, een brandbeveiligingssysteem en hoog- en laagspanningsdistributie-eenheden omvat binnen een standaard zeecontainer. Het systeem biedt voordelen zoals standaardisatie, modulair ontwerp, eenvoudig transport en snelle installatie. Het wordt veel gebruikt bij de integratie van duurzame energienetwerken, het afvlakken van pieken en het opvullen van dalen, microgrids, noodstroomvoorziening en energieoptimalisatie voor industriële en commerciële parken.
Model:2570kWh

Stuur onderzoek

Productomschrijving

Producteigenschappen

1.Intelligente airconditioning luchtkoeling koeling, verfijnde constante

temperatuurcontrolebeheer, klein temperatuurverschil van

elektrische kern, lange levensduur;

2. Toegang tot fotovoltaïsche DC-koppeling, passend bij de set MPPT

controller, hoog rendement van de omzetting van elektrische energie.

3. Pack-niveau + hele doos brandbestrijding, perfluorhexanon snel vuur

blussen, hoge veiligheid en betrouwbaarheid;

4, modulair pre-installatieontwerp, minder dan 28t, kunnen direct zijn

hele doos universeel transport, het is niet nodig om de verpakking te splitsen

transport, geen installatiewerkzaamheden voor de batterij ter plaatse.


1.Intelligente airconditioning luchtkoeling koeling, verfijnde constante

temperatuurcontrolebeheer, klein temperatuurverschil van

elektrische kern, lange levensduur;

2. Toegang tot fotovoltaïsche DC-koppeling, passend bij de set MPPT

controller, hoog rendement van de omzetting van elektrische energie.

3. Pack-niveau + hele doos brandbestrijding, perfluorhexanon snel vuur

blussen, hoge veiligheid en betrouwbaarheid;

4, modulair pre-installatieontwerp, minder dan 28t, kunnen direct zijn

hele doos universeel transport, het is niet nodig om de verpakking te splitsen

transport, geen installatiewerkzaamheden voor de batterij ter plaatse.





Specificatie



Model E2570-400-A

Batterij DC-zijde
parameters
Celtype LFP 314Ah
Capaciteit en configuratie 16,077 kWh/1P16S
Capaciteit en aantal 2570 kWh/10x16
Laad-/ontlaadverhouding ≤0,5C
Diepte van ontlading 95% DOD
Aantal cycli 8000cls (0,5P, 25 ± 2 ℃, @ 70% SOH)
Aantal temperatuursensoren 1280

Omvormer DC-zijde
parameters
Nominale stroom 157Ax10
Nominaal vermogen 1285 kW

PV DC-zijparameters
Aantal ingangscircuits 20-voudig (optioneel 2 PV MPPT-controllers)
Nominale stroom 168Ax20weg
Nominaal vermogen 120kWx20weg

Systeemparameters
Spanningsbereik 716,8V~921,6V
Nominale spanning 819,2V
Bedrijfstemperatuur -30~55℃ (Derating boven 40°C)
Relatieve vochtigheid 0~95%RH, niet-condenserend
Afmetingen (B*D*H) 6058×2438×2896mm
Gewichten <26T
IP-klasse IP54 (volledige machine)
Lawaai <70dB
Koelconcept Geforceerde luchtkoeling



Hottags: 2570 kWh Gecontaineriseerde batterij Energieopslagsysteem
Stuur onderzoek
Stel gerust uw vraag via onderstaand formulier. Wij zullen u binnen 24 uur antwoorden.
X
We gebruiken cookies om u een betere browse-ervaring te bieden, het siteverkeer te analyseren en de inhoud te personaliseren. Door deze site te gebruiken, gaat u akkoord met ons gebruik van cookies. Privacybeleid