English
Español
Português
русский
Français
日本語
Deutsch
tiếng Việt
Italiano
Nederlands
ภาษาไทย
Polski
한국어
Svenska
magyar
Malay
বাংলা ভাষার
Dansk
Suomi
हिन्दी
Pilipino
Türkçe
Gaeilge
العربية
Indonesia
Norsk
تمل
český
ελληνικά
український
Javanese
فارسی
தமிழ்
తెలుగు
नेपाली
Burmese
български
ລາວ
Latine
Қазақша
Euskal
Azərbaycan
Slovenský jazyk
Македонски
Lietuvos
Eesti Keel
Română
Slovenski
मराठी
Srpski језик
Producteigenschappen
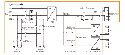
1. Hoge vermogensdichtheid, hoge integratie en compact formaat
met eenvoudige installatie;
2. Ondersteunt fotovoltaïsche DC-toegang en configureert MPPT
controllers, die een DC-gekoppeld PV-ESS Microgrid vormen;
3.4G en Wi-Fi online intelligente monitoring, waardoor
inspecties op afstand en het verminderen van handmatige taken ter plaatse;
4. On-demand implementatie met geautomatiseerde bediening
en off-grid-schakeling tijdens piek- en daldalingen
vullen, ondersteuning van geïntegreerde controle van BMS, PCS en
EMS-systemen met meerdere beveiligingen;
5. Inclusief standaardbelasting, elektriciteitsnet, PV-toegangscircuit
onderbrekers en bypass-schakelaars, die geïntegreerd zijn
systeemdistributie met All-in-One ontwerp;
6. Inclusief ingebouwde STS en energiebeheer
systeem, met een schakeltijd van minder dan 20 milliseconden
tussen meerdere stroombronnen;
7. Ondersteunt 1+1 parallelle werking.

|
Specificaties |
|||
| Modellen | ESTS100-200kWh-400-A | ESTS125-225kWh-400-A | |
|
DC-batterijparameters |
Celtype | LFP 280Ah | LFP 314Ah |
| Verpakkingscapaciteit en configuratie | 14,336 kWh/1P16S | 16,077 kWh/1P16S | |
| Batterijcapaciteit en verpakkingshoeveelheid | 200 kWh/14 | 225 kWh/14 | |
| Accuspanningsbereik | 627V~806V | ||
| Nominale lading/ontlading C-snelheid en stroom | 0,5ºC, 140A | 0,5C, 157A | |
| Cyclusindex | 8000cls (0,5P, 25 ± 2 ℃, @ 70% SOH) | ||
| Temperatuurbewakingspunten | 112 | ||
|
DC-zijde PV-parameters (MPPT-uitvoerzijde) |
Maximaal ingangsvermogen | 200 kW | |
| Maximale ingangsstroom | 320A | ||
| Spanningsbereik/systeembusspanning | 650V~800V | ||
| Ingangsschakelaar | 2 stuks 250A/1000Vdc/2P, 2P/250A/1000Vdc/2P, overeenkomend met 2 PVMPPT-controllereenheden |
||
|
Netgekoppelde PCS Parameters aan AC-zijde |
AC-nominaal vermogen | 100 kW | 125 kW |
| AC maximaal vermogen | 110 kW | 137,5 kW | |
| Nominale stroom | 152A | 190A | |
| THDi | <3% | ||
| DC-component | <0,5% lpn | ||
| Rastertype | 3W+N+PE | ||
| Spanningsbereik | 360VAC~440VAC | ||
| Frequentiebereik | 45~55Hz/55~65Hz | ||
| Vermogensfactor | -1~1 | ||
|
Eiland-PC's AC-zijde parameters |
Nominaal uitgangsvermogen | 100 kW | 125 kW |
| Maximaal eenfasig uitgangsvermogen | 60 kW | ||
| Nominale uitgangsspanning | 400V | ||
| Nominale uitgangsfrequentie | 50/60 Hz | ||
| THDu | <3% | ||
| Overbelastingscapaciteit | 110%10 minuten | ||
|
Overdracht van grid-islanding configuratie van schakelapparatuur |
Onderhoudsbypass-schakelaar | 250A/400Vac | |
| Laadschakelaar | 250A/400Vac | ||
| Netschakelaar | 400A/400Vac | ||
| STS | 305A/200kW | ||
| Schakeltijd | <20 ms | ||
|
Systeemparameters |
Maximale systeemefficiëntie | ≥90% | |
| Bedrijfstemperatuur | -30~55℃-30~55℃ (Derating boven 40°C) | ||
| Relatieve vochtigheid | 0~95%RH, niet-condenserend | ||
| Afmetingen (L*D*H) | 1600×1050×2050mm | ||
| Gewicht | 2300 kg | ||
| IP-klasse | IP54 IP54 (volledige machine) | ||
| Lawaai | <70dB | ||
| Netwerkverbindingstype | 4G/WiFi/4G/WiFi/Etherlink | ||
| Brandbeveiliging | Aërosol | ||
| Scherm LCD | |||