50 kW/100 kWh hybride energieopslagsysteem

50 kW/100 kWh hybride energieopslagsysteem

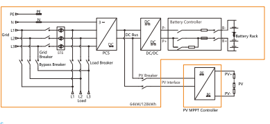
Een hybride energieopslagsysteem combineert de opwekking van zonne-energie, energieopslag en netinteractie in één geïntegreerde oplossing. Het kan zowel in de on-grid-modus werken, waarbij overtollige energie aan het elektriciteitsnet wordt geleverd, als in de off-grid-modus, waardoor betrouwbare back-upstroom wordt geleverd tijdens stroomuitval of in gebieden zonder stabiele toegang tot het elektriciteitsnet.
Model:50kW/100kWh; 64kW/128kWh

Stuur onderzoek

Productomschrijving

Functies


1. Hoge vermogensdichtheid, hoge integratie en compact formaat met eenvoudig

installatie;

2. Ondersteunt fotovoltaïsche DC-toegang en configureert MPPT-controllers,

het vormen van DC-gekoppeld PV-ESS Microgrid;

3. De energieopslagbatterij wordt versterkt door een DC/DC-converter,

het stabiliseren van de DC-busspanning van het systeem;

4.4G en Wi-Fi online intelligente monitoring, waardoor op afstand mogelijk is

inspecties en het verminderen van handmatige taken ter plaatse;

5. Implementatie op aanvraag met geautomatiseerde werking en off-grid

schakelen tijdens pieksnijden en dalvullen, ondersteunend

geïntegreerde besturing van BMS-, PCS- en EMS-systemen met meerdere

beschermingen;

6. Sterk off-grid eenfasig laadvermogen, met een maximale single

fasebelasting van 30 kW;

7. Inclusief standaardbelasting, elektriciteitsnet, PV-toegangsstroomonderbrekers en

bypass-schakelaars, die een geïntegreerde systeemdistributie vormen met All-in

Eén ontwerp;

8. Inclusief een ingebouwd STS- en energiebeheersysteem, met

schakeltijd van minder dan 20 milliseconden tussen meerdere voedingen

bronnen;

9. Ondersteunt 1+1 parallelle werking.






Specificaties

Modellen ESTS50-100kWh-400-A ESTS64-128kWh-400-A
DC-batterijparameters Celtype LFP 280Ah LFP 314Ah
Verpakkingscapaciteit en configuratie 14,336 kWh/1P16S 16,077 kWh/1P16S
Batterijcapaciteit en verpakkingshoeveelheid 100 kWh/7, optioneel 115 kWh/8 128 kWh/8, optioneel 112 kWh/7
Accuspanningsbereik 314V~403V 359V~461V
Nominale lading/ontlading C-snelheid en stroom 0,5ºC, 140A 0,5C, 157A
Cyclusindex 8000 cls (0,5 P, 25 ± 2℃, @70%SOH)
Temperatuurbewakingspunten 56 64
Parameters DC-module Spanningsbereik aan de laagspanningszijde 150~1000V
Minimumspanning voor volledig vermogen aan de laagspanningszijde 340V
Nominale stroom 160A 180A
Nominaal vermogen 50 kW 64 kW
DC-zijde PV-parameters
(MPPT-uitvoerzijde)
Maximaal ingangsvermogen 100 kW
Maximale ingangsstroom 160A
Spanningsbereik/systeembusspanning 650V~800V
Ingangsschakelaar 250A/1000Vdc/2p, overeenkomend met één fotovoltaïsche MPPT-controller die kan worden aangesloten (250A/1000Vdc/2p, ondersteunt enkele MPPT-invoer)
Netgekoppeld
Parameters aan AC-zijde
AC-nominaal vermogen 50 kW 64 kW
AC maximaal vermogen 55 kW 70,4 kW
Nominale stroom 75A 96A
THDi <3%
DC-component <0,5% lpn
Rastertype 3W+N+PE
Spanningsbereik 360VAC~440VAC
Frequentiebereik 45~55Hz/55~65Hz
Vermogensfactor -1~1
Eiland AC-zijde
parameters
Nominaal uitgangsvermogen 50 kW                              64 kW
Maximaal eenfasig uitgangsvermogen 30 kW
Nominale uitgangsspanning 400V
Nominale uitgangsfrequentie 50/60 Hz
THDu <3%
Overbelastingscapaciteit 110%10 minuten
Overdracht van grid-islanding
configuratie van schakelapparatuur
Onderhoudsbypass-schakelaar 125A/400Vac
Laadschakelaar 125A/400Vac
Netschakelaar 250A/400Vac
STS 152A/100kW
Schakeltijd <20 ms
Systeemparameters Maximale systeemefficiëntie ≥90%
Koelconcept Slimme luchtkoeling
Bedrijfstemperatuur -30~55℃-30~55℃ (Derating boven 40°C)
Relatieve vochtigheid 0 tot 95% RV, niet-condenserend
Afmetingen (L*D*H) 1050×1050×2050mm
Gewicht 1350kg
IP-klasse IP54 IP54 (volledige machine)
Lawaai <70dB
Netwerkverbindingstype 4G/WiFi/TCP/IP4G/WiFi/Ethernet TCP/IP
Brandbeveiliging Aërosol
Scherm weergeven LCD-scherm


Hottags: Hybride energieopslagsysteem
Stuur onderzoek
Stel gerust uw vraag via onderstaand formulier. Wij zullen u binnen 24 uur antwoorden.
X
We gebruiken cookies om u een betere browse-ervaring te bieden, het siteverkeer te analyseren en de inhoud te personaliseren. Door deze site te gebruiken, gaat u akkoord met ons gebruik van cookies. Privacybeleid